「茨城県不法就労活動の防止に関する条例(案)に関する意見募集」に対する意見書
現在、茨城県においては、「茨城県不法就労活動の防止に関する条例(案)に関する意見募集」と題した意見公募(パブリックコメント)手続が進行中です。
茨城県不法就労活動の防止に関する条例(案)に関する意見募集について
報道等によれば、本条例案に関連して、いわゆる「不法就労」状態にある外国人に関する情報を通報した市民に報奨金を支払う「通報報奨金制度」の創設が検討されているとのことです。
茨城県が不法就労外国人の情報に「報奨金」新制度 「自治体が市民を動員…大きな問題」識者からは危ぶむ声:東京新聞デジタル
この「通報報奨金制度」に大きな問題があることは、すでに多くの団体等が指摘するところであり、私たちも、同様の趣旨から「通報報奨金制度」の創設に反対します。
【声明】外国人への差別を助長し住民を分断する茨城県の「通報報奨金」制度創設撤回を求める声明
「正規の就労ができない外国人」対策(茨城県「通報報奨金制度の創設」)に関する意見書 ~通報ではなく相談支援を~
あわせて私たちは、現在進行中の意見公募手続自体にも問題があることを指摘します。
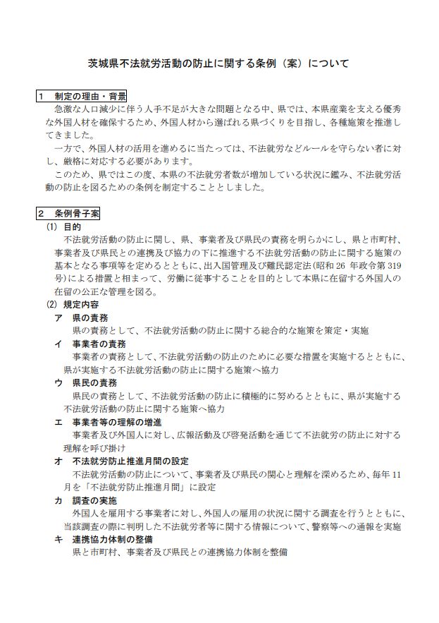
当該意見公募においては、「茨城県不法就労活動の防止に関する条例(案)について」と題した資料に基づき、意見の公募がおこなわれています。
しかし同資料は、「制定の理由・背景」と「条例骨子案」が記されたのみの、わずか820字程度の文書です。

当該資料から「通報報奨金制度」に関して伺うことができるのは、県が「不法就労活動の防止に関する総合的な施策を策定・実施」するとともに、「県と市町村、事業者及び県民との連携協力体制を整備」すること、そして県民には「県が実施する不法就労活動の防止に関する施策へ協力」する「責務」がある、ということのみです。
行政手続法は、第39条1項で「命令等制定機関は、命令等を定めようとする場合には、当該命令等の案及びこれに関連する資料をあらかじめ公示」しなければならないこと、また同条2項で「公示する命令等の案は、具体的かつ明確な内容のもの」でなければならないことを定めています。
もちろん、地方自治体における条例制定時の意見公募手続は、行政手続法によって直接規定されるものではありません。しかし、意見公募手続に関する規定を条例において定めている4県は、いずれも行政手続法第39条と同等の規定を置いています(千葉県につき行政手続条例第38条、鳥取県につき県民参画基本条例第7条、高知県につき行政手続条例第38条、福岡県につき行政手続条例第37条)。
茨城県においては、意見公募手続に関する規定は、条例・規則ではなく、要綱・要領・指針等においてなされているようです(総務省「意見公募手続制度の制定状況に関する調査結果」)。したがって、インターネット上の茨城県例規全集からは、規定の内容を知ることはできません。
よって、「制定の理由・背景」と「条例骨子案」のみをもって意見公募を行っている今般の茨城県の手続が、ただちに不適切なものであると結論することはできません。
しかし、「通報報奨金制度」のように、県民の人権や責務に多大な影響を与える制度の根拠規定となるであろう条例に関する手続のあり方としては、意見公募手続制度の趣旨に鑑みて、決して十分なものであると言うことはできません。
上記より私たちは、茨城県に対し、以下3点を求めます。
- 「通報報奨金制度」の創設を撤回すること。
- 「茨城県不法就労活動の防止に関する条例(案)」と、それに随する各種制度・施策との関係(制度・施策の条例上の位置付け)を改めて説明すること。
- 「茨城県不法就労活動の防止に関する条例(案)」に関しては、「具体的かつ明確な内容」をもって、改めて意見公募手続を行うこと。
2026年3月9日 VOICE and VOTE

